UX Design, Art Direction, UI

While working at newsweek.com as a senior art director & senior UX designer, I was tasked with a variety of projects such as working on site wide functionality features as well as individual one of elements.
For the quadrennial election season, I was tasked with creating a new navigation mechanism that allowed deeper dive into the various columns, infographics and editorial content related to the election cycle.
For this purpose I created a new large multilevel dropdown menu with space for both ad units as well as media call outs.

Politics Dashboard
Another feature was a “politics” dashboard that would display daily infographics from different partners as well as branded content.
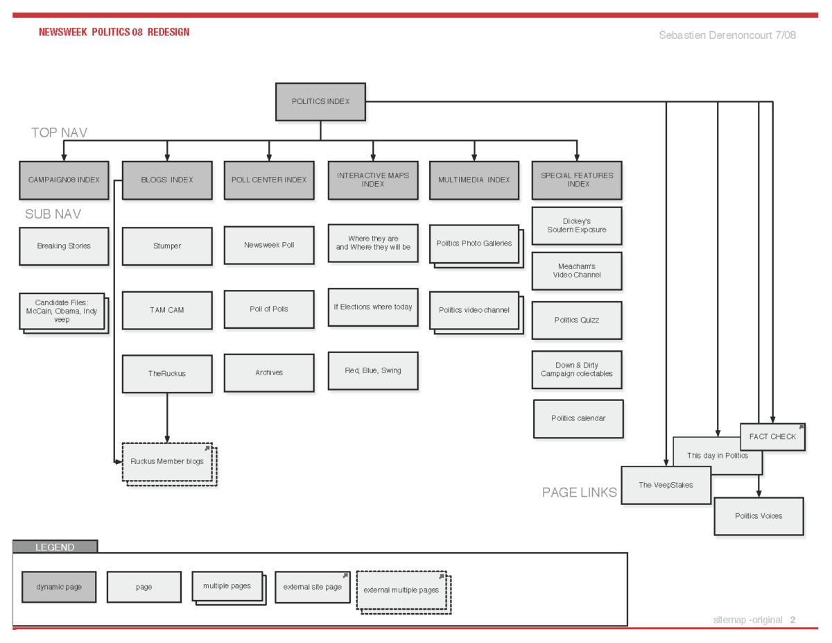
The new politics menu was very flexible in its form, but functioned somewhat as a sitemap, enabling users to quickly see the various options available to them while quickly reaching specific content.
For this project I started from our traffic data, analyzing user patterns to understand what users reached through searches, social media recommendations, and aggregator links.
I also tried to understand why certain features got lost in the site, as well as what users would search for but could not find.
Further I did an extensive competitive and immersive research engagement to understand how other news and media entities had addressed this particular issue. I did not limit myself to web competitors but included newspapers and TV/radio concerns in this process.
UX Design and Information Architecture
Here is a wireframe deck showing a sitemap of the politics content on the website as well as different versions of the two features individually and in their site position.















UI & Aesthetics
Bellow are the aesthetic treatment of the 2 elements.
My focus here was to create something that easily integrated into the existing sites design, was minimal in appearance to allow ads and partner branding to stand out.
These 2 features where ultimately integrated into the site and then extended to the sports section of the site specifically to create a stand alone Olympics menu and dashboard.









